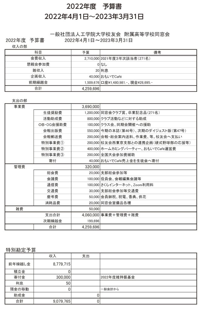
2021年度会計報告・2022年度会計予算 2022.04.03 2021年度会計報告・2022年度会計予算について、決定いたしました。 関連記事 Post Share Hatena Pocket RSS feedly Pin it この記事のタイトルとURLをコピーする 校友会は工学院大学学生プロジェクトを応援します! 前の記事 2022年度・報告会兼意見交換会 開催のご案内 次の記事